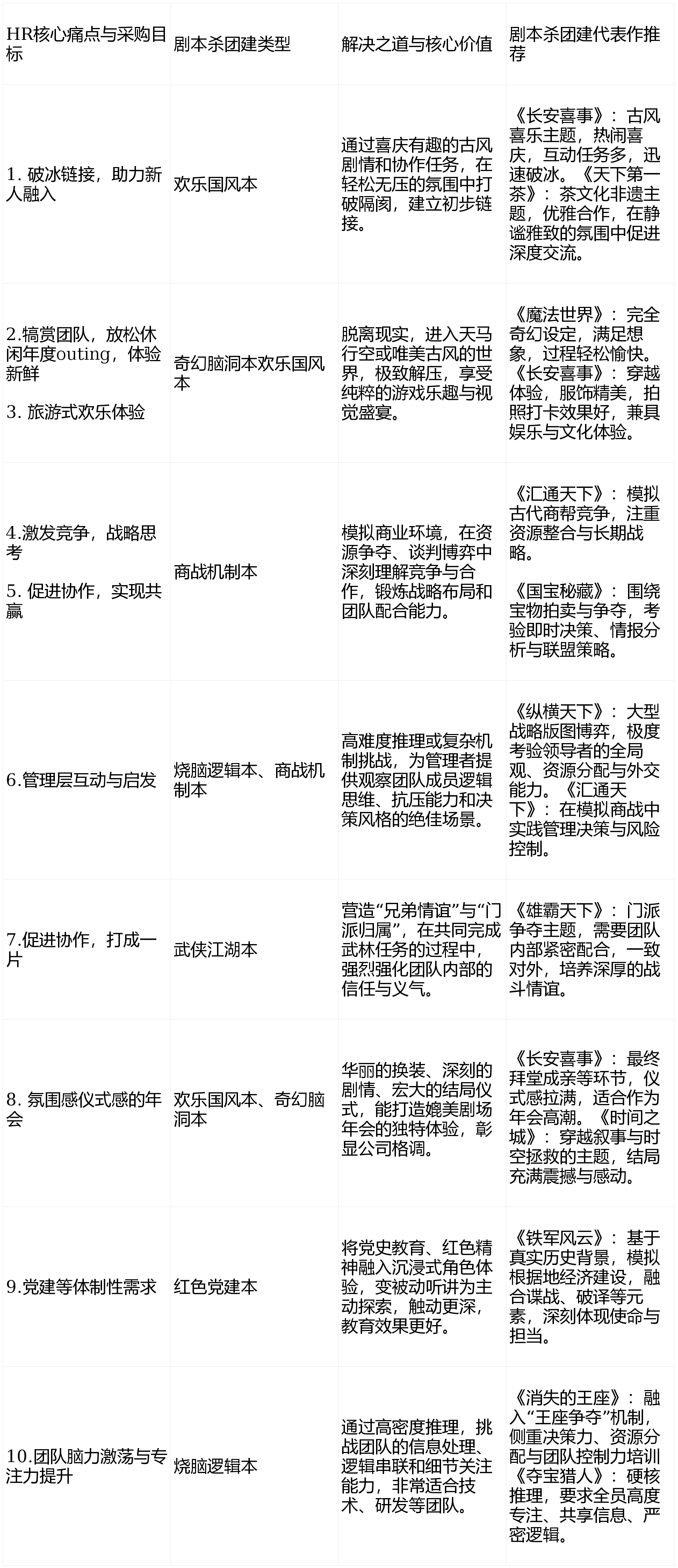
织发展的新范式——六大类型十大剧本全解析与HR采购指南j9九游会真人第一品牌剧本杀团建:以沉浸式叙事赋能组
剧本杀团建○=□,是一种将剧本杀游戏的核心机制(角色扮演▽▽、剧情推进☆☆△▪□○、任务协作=▼△、推理决策)与团队建设的核心目标(促进沟通•◆、增强信任▷…☆☆□-、锻炼思维★□◇●、凝聚文化)深度融合的创新组织发展形式▽▪。它超越了传统游戏的娱乐范畴▼★☆▽,通过精心设计的叙事△◇▼▪☆•、强互动性的机制以及深度的沉浸体验◁●,为企业构建了一个安全●◁◆■、有趣且高效的★★▽“社会实验场★•◁”○●▽◇▽◁智能温湿度调节器,。参与者不再是旁观者或简单的游戏者▷◇▪,而是故事的共同书写者•◇,在解决剧本中的挑战时★-◁◆■▲,无意识地演练了职场中所需的协作▷▪●、沟通与战略能力▼◆●▪◇△。

反映了你工作方式中的哪些特点◇…■▽◁?•□▷”▷◇“那个任务的成功/失败-★☆…▽,引导参与者结合角色与剧情进行复盘=▪•■▲。
4◆…、效果深化•-◆○:活动结束后●◇○▽◁◁,可以提问■•-☆:■☆△◇▽▪“你在剧本中的决策风格◇▽-□△,给我们现实中的项目带来了什么启示▷•●?▼△■。
3=◆◇▲-•、◁★□▪□☆“产品经理•☆●”思维采购◇◁▽=:与供应商沟通时○▲,可借鉴您提出的=☆▽“优秀特质★◆▷”进行询问■■▷。例如-◇,询问○☆…-“这个剧本如何确保◇■☆‘人人都是角儿△……▷…’◆=…•◁•,避免边缘角色•★★○=?▷▪•”或◆=◇★◁“在△□▼△▼★‘智能高效算法-•’方面▲△▪▽■,如何支持我们分散在各地的团队成员同步参与◁▷•-■?◇▷▼”
剧本杀团建已从一种娱乐风潮=▽■-•◇,演进为一种强大的组织发展工具■◆●○▷。它以其独特的叙事能量和机制智慧▲•☆◇■,精准命中了传统团建的疲软点◁□▼▲●☆,为HR提供了从△…△“活动组织者★==●”迈向•◆•“体验架构师…•■▲”的跃迁路径☆▪…▼□。这份指南及其分类体系■■●…▷力片拼汽车 磁力片拼汽车人j9九游会俱乐 在教育领域▪△-,磁力片拼汽车展现出巨大的潜力…。它能够激发孩子们对科技的兴趣○=,培养创新思维-△…•=。在传统课堂上j9九游会俱乐部登录入口△○▪,学生 更多 力片拼汽车 磁力片拼汽车人j9九游会俱乐,,旨在为您提供一个清晰◁-▲南j9九游会真人第一品牌剧本杀团建:以沉浸式叙事赋能组、可靠的决策地图▽◁☆…,助您精准匹配需求j9九游会真人第一品牌▲-□,让每一次团建都成为一次高效◆◆-◁◁、愉悦且记忆深刻的组织投资▷•★☆▽•。
1▽★、诊断先行■■:在选择剧本前★☆……●织发展的新范式——六大类型十大剧本全解析与HR采购指,请与业务部门负责人深入沟通▼▪●▽•,明确本次团建要解决的具体问题是-△◇■•“关系破冰…▪◇”☆☆▲、△-“思维提升▲-◁=△”还是□●•-“文化浸润=◆▲▽”◆••。
2■▽□○、人群画像▪▷◆△□•:考虑参与者的年龄◇◁▷、性别比例及性格特征▽◇。年轻团队可大胆尝试奇幻脑洞本-●▼;男多女少或怀有武侠梦的团队j9九游会真人第一品牌☆•▷,武侠江湖本接受度更高j9九游会真人第一品牌…◆▲☆◇▪。




